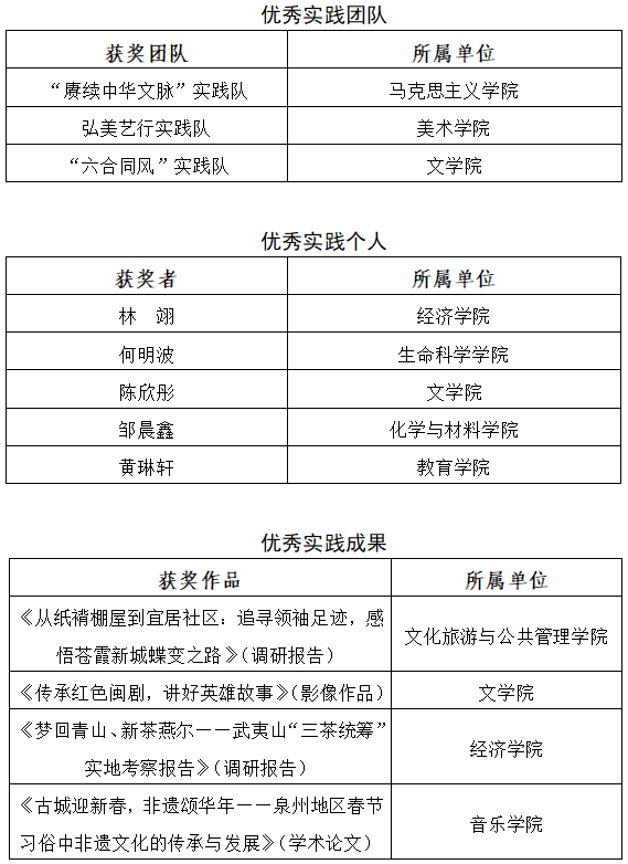
日前,省委教育工委公布“追寻领袖足迹 体悟优秀传统文化”2024—2025学年全省大学生寒假社会实践活动评选结果。完美(中国)官方获评优秀组织单位,马克思主义学院“赓续中华文脉”实践队等3个团队获评优秀实践团队,经济学院林翊等5位师生获评优秀实践个人,文学院《传承红色闽剧,讲好英雄故事》等4个作品获评优秀实践成果。
据悉,此次社会实践活动全省高校共有13000多支实践队、近18万名大学生、4000余名教师参加。经高校推荐、专家评审等程序,评选出优秀组织奖20个、优秀实践团队75个、优秀实践个人120名、优秀实践成果105项。

(校团委)
